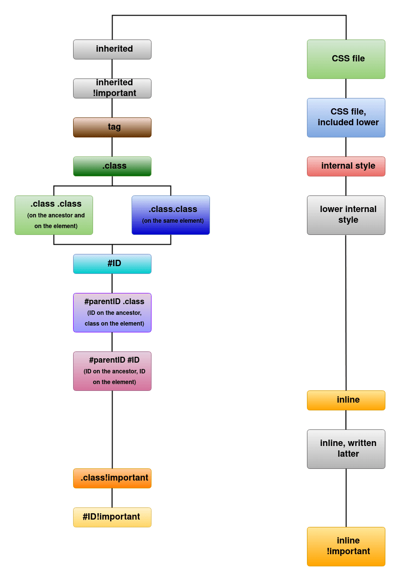
Introduction We access elements we want to style in different ways, depending on what we want to style. Tags for general styling, classes for a group of elements, and IDs for single elements. But sometimes we need to overwrite a particular set of ele...
girlthatlovestocode.com15 min read
No responses yet.