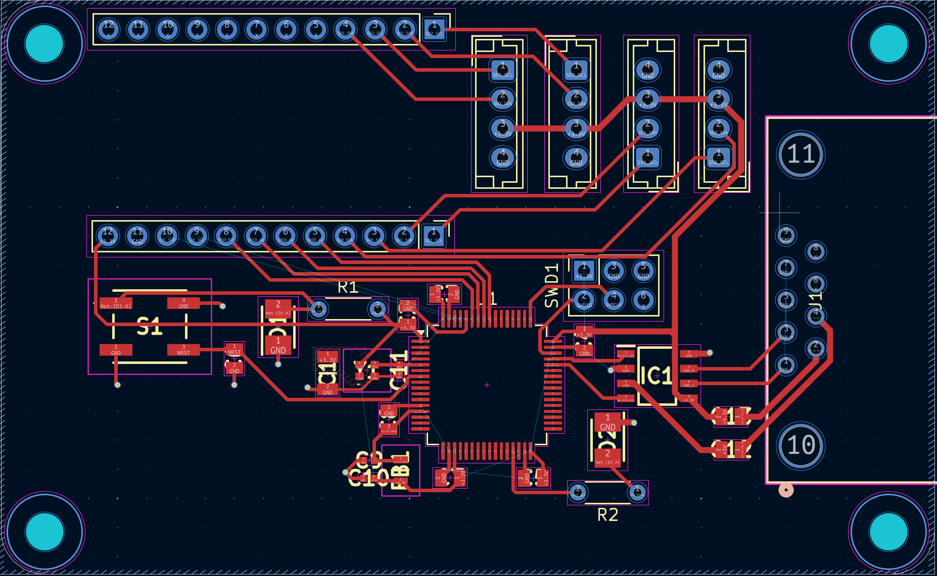
Here’s a clear, no-nonsense workflow for placing a microcontroller in KiCad—from schematic to PCB—with practical layout rules so the board boots first try. 1) Schematic: add the MCU and wire it right Add symbol Open Schematic Editor → press A → se...
ampheoelectronic.hashnode.dev4 min read
No responses yet.