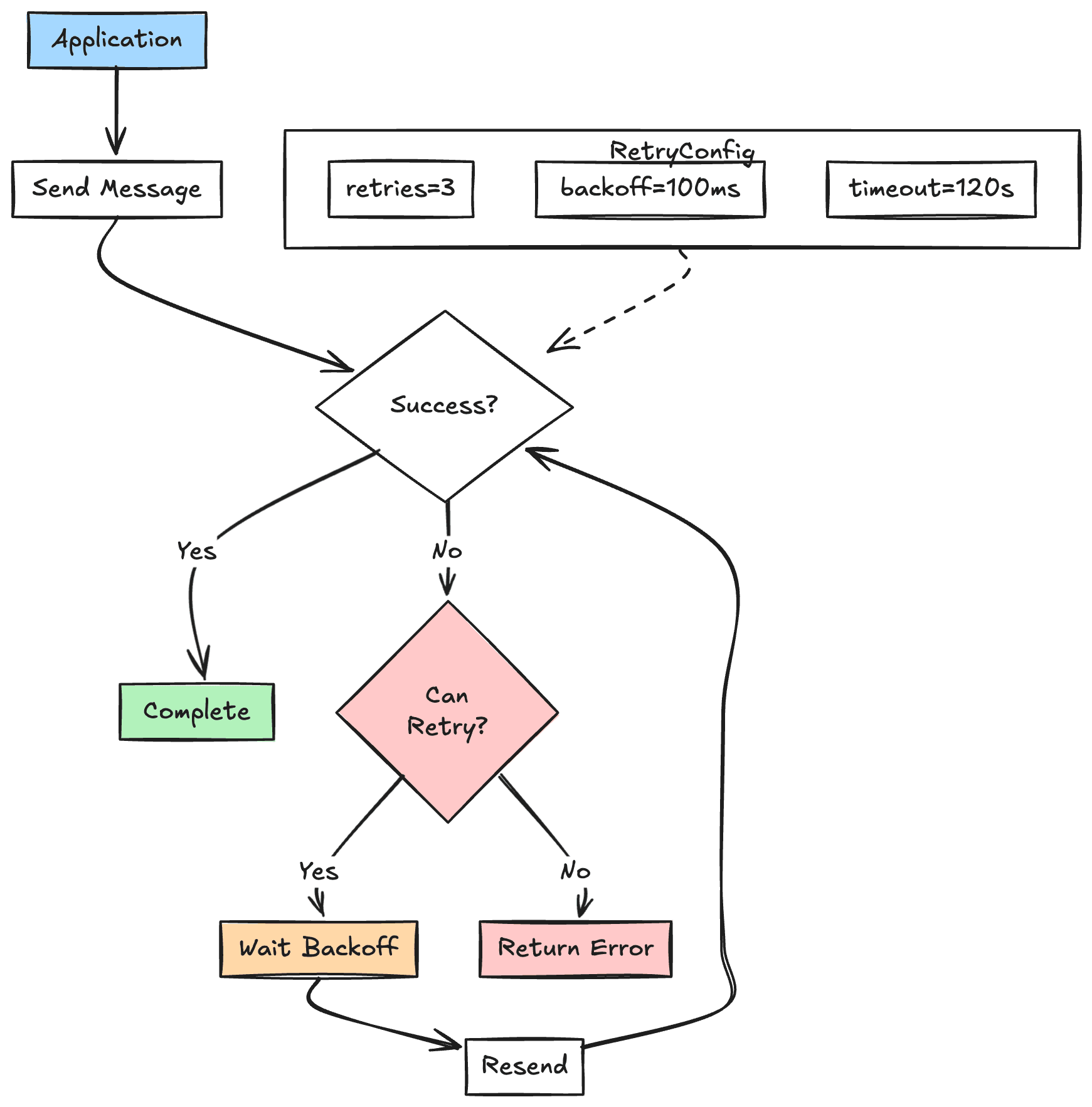
Why Do We Need Retries? In distributed systems, network failures and server outages are inevitable. Kafka is no exception. The Producer retry mechanism is designed specifically to handle these temporary failures gracefully. How Producer Retry Works? ...
nootcode.hashnode.dev2 min read
No responses yet.