LeetCode Solution, Medium, 2. Add Two Numbers
2. Add Two Numbers
題目敘述
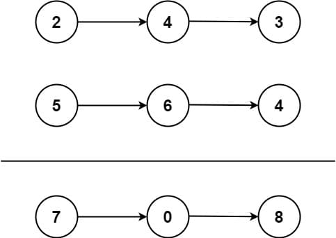
You are given two non-empty linked lists representing two non-negative integers. The digits are stored in reverse order and each of their nodes contain a single digit. Add the two numbers and return it as a linked list.
You ma...
blog.taiwolskit.com5 min read