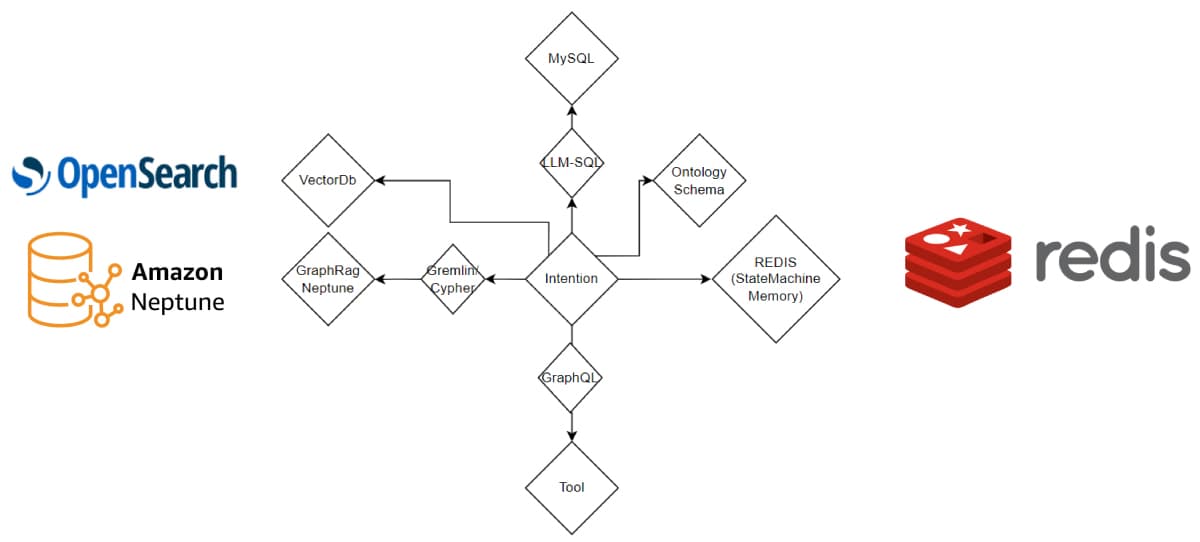
We all want our AI Agents to be database agnostic, query languages agnostic, and API-calling Agnostic. With the help of LLM, this is now possible. We can, as LLMs, build queries on the fly for our RAG to retrieve relevant data and then send it to LLM...
ai-blog.dev8 min read
No responses yet.