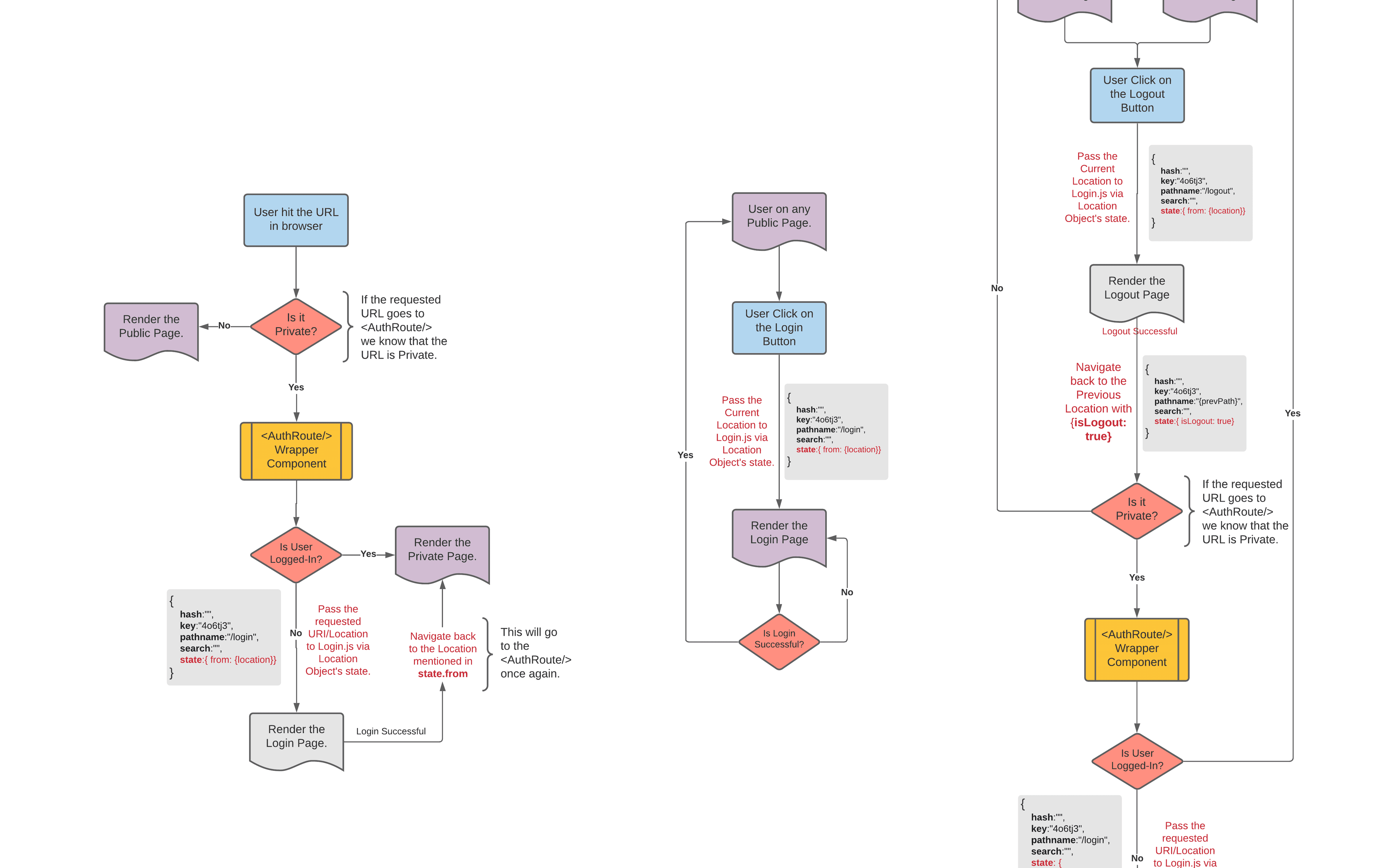
React Router - Navigate the Users after Login/Logout like a Pro
If you are a React developer, then React Router must not be an Alien to you.
React Router is a fully-featured client and server-side routing library for React, a JavaScript library for building user interfaces. React Router runs anywhere React runs;...
mitanshu.hashnode.dev10 min read