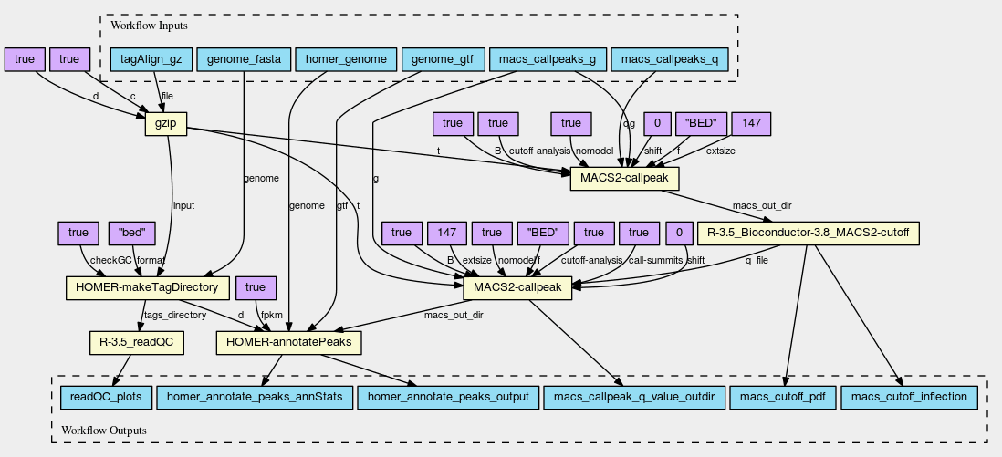
"You can never understand one language until you understand at least two." Quick Notes:. A language is a system of communicating ideas and passing information. A scientific workflow is the description of a process for accomplishing a scientific obj...
th3nn3ss.hashnode.dev4 min read
No responses yet.